您现在的位置是:奥体网首页 >> 新闻 >> 足球 >> 中国足球 >> 中甲
中国足协:未按时清偿欠薪申花武汉河北等俱乐部扣除6分
奥体网  2022/11/25 16:55:13  来源:奥体网  浏览:

北京时间11月23日,中国足协正式发布文件,宣布对上海申花、武汉长江、河北、陕西长安竞技、四川九牛、黑龙江冰城、淄博蹴鞠、江西北门8支球队扣6分。

此前,11月5日,中国足协发布处罚通知,对2022年7月31日前未能解决拖欠工资不低于总额30%的三家中超俱乐部:河北队、武汉长江队、湖南湘涛队,扣除2022赛季联赛积分3分。

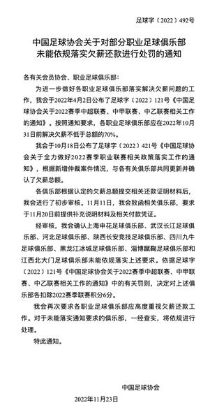
中国足协在处罚通知中写道:

相关会员协会、职业足球俱乐部:

为进一步做好各职业足球俱乐部落实和解决拖欠工资问题,我将于2022年4月2日公布足球字﹝2022﹞121号《中国足协关于2022年中超、中甲、中乙相关工作的通知》。根据通知要求,各职业足球俱乐部应在2022年10月31日前解决拖欠工资不低于总额的70%。

我将于10月18日公布足球字﹝2022﹞421《中国足球协会关于落实2022赛季职业联赛相关政策的通知》,根据新仲裁案件,与相关俱乐部共同更新确认拖欠工资总额。

各俱乐部根据确定的欠薪总额提交相关还款证明材料后,我会进行初步审核。11月11日,我将致函相关俱乐部,要求在11月20日前提供补充说明材料和相关付款凭证。

经审核,我将确认上海申花足球俱乐部、武汉长江足球俱乐部、河北足球俱乐部、陕西长安竞技足球俱乐部、四川九牛足球俱乐部、黑龙江冰城足球俱乐部、淄博蹴鞠足球俱乐部、江西北门足球俱乐部未按规定执行上述要求。根据足球词﹝2022﹞121号《中国足球协会关于2022赛季中超、中甲、中乙有关工作的通知》中的相关处罚决定从2022赛季联赛中扣6分。

我会再次要求各职业足球俱乐部高度重视拖欠工资的还款。对于未能落实通知要求的俱乐部,一经查实,将按规定处理。

特此通知。

中国足球协会

2022年11月23日

CBA排名更多>>
排名 球队 胜率 胜/负 积分
1 山东黄金 75.0% 24/8 56
2 北京金隅 65.6% 21/11 53
3 辽宁衡业 59.4% 19/13 51
4 浙江广厦 53.1% 17/15 49
5 东莞马可波罗 53.1% 17/15 49
6 浙江稠州银行 50.0% 16/16 48
2012年关注赛事
12月21日-22日
自由式滑雪世界杯
12月11日-15日
羽联超级赛总决赛
12月17日-22日
印度黄金大奖赛
12月8日
第20届欧洲越野锦标赛
12月7日-8日
柔道大奖赛济州站
12月1日-8日
世界青少年乒乓球锦标赛
12月6日-22日
女子手球世界锦标赛
12月10日-15日
冰壶索契冬奥会资格赛
12月1日
布鲁塞尔国际越野赛
【嫂尽英超】费文尼亚有个爱家好老婆 花滑大奖赛扎吉托娃女单短节目第一
肉感十足的篮球宝贝最可爱了! 足球宝贝户外写真演绎睡美人 超短球裤尽显纤细长腿

声明:
本网资讯仅供体育爱好者浏览、购买中国足彩参考之用。任何人不得用于非法用途,否则责任自负。
本网所登载广告均为广告客户的个人意见及表达方式,和本网无任何关系。链接的广告不得违反国家法律规定,如有违者本网有权随时予以删除,并保留与有关部门合
作追究的权利。本站呈现的所有资料均由本网站编辑发布,版权所有,严禁窃为己作未经授权切勿转载或建立镜像。否则本站保留追究法律责任的权力。
Copyright © 2009-2014 www.mso8.com All Rights Reserved 版权所有:奥体网